伟德国际(源于英国1946)官方网站-Ultra Platform
首页
学院概况
学院简介
现任领导
组织机构
学院标志
党建工作
理论学习
工作动态
清廉学院
样板支部
职工之家
师资队伍
两航一创
教学团队
教师简介
专业建设
专业设置
培养方案
教学科研
教育教学
科研教研
实验实训
产学研创
招生就业
招生工作
就业动态
伟德国际1946bv官网
学工团队
团学动态
规章制度
学子风采
网上展厅
师之作
学有品
他山石
学校首页
学院概况
学院简介
现任领导
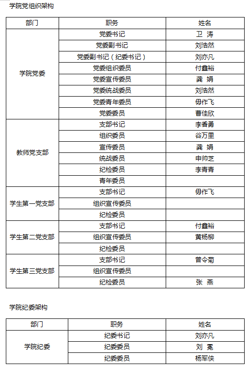
组织机构
学院标志
组织机构
当前位置:
首页
>>
学院概况
>>
组织机构