根据学校教务处文件《伟德国际1946源于英国学生转专业管理细则》(桂航教〔2023〕49号)有关要求,结合伟德国际1946源于英国实际特制订本转专业实施方案。
一、工作目标
本转专业实施方案旨在为学生提供更广泛的专业选择 和发展空间,优化教育资源配置,促进学科交叉融合和人才 培养质量提升。方案将遵循公平、公正、公开的原则,确保 转专业工作的规范、有序和高效进行。
二、组织机构
为保证学院转专业工作的顺利进行,学院成立转专业工 作领导小组,负责拟订学院转专业工作方案,负责做好转专业咨询服务、受理转专业异议等工作。
学院转专业工作领导小组
组 长:张 云
副组长:刘浩然 卫 涛
成 员:殷庆飞 李香勇 刘 冕 宋全昌 杨熊炎
夏 艺 杨军侠 谭仲璇 李梦臻
三、转专业条件与要求
为了确保转专业工作的顺利进行,伟德国际1946源于英国将对申请转专业 的学生进行严格的筛选和考核。具体转专业条件与要求如下:
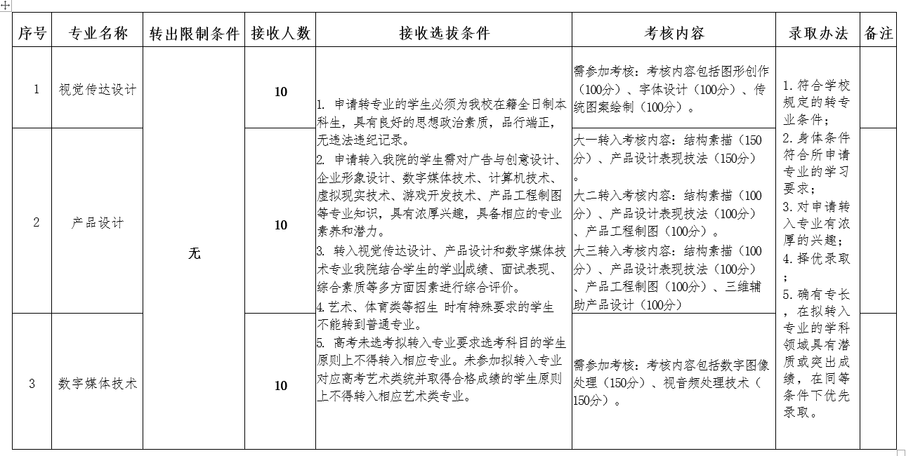
1. 申请转专业的学生必须为我校在籍全日制本科生,具 有良好的思想政治素质,品行端正,无违法违纪记录。
2. 申请转入伟德国际1946源于英国的学生需对转入伟德国际1946源于英国的相关专业有浓厚 兴趣,具备相应的专业素养和潜力。
3. 转入视觉传达设计专业、产品设计专业和数字媒体技术专业将结合学生的学业成绩、考核表现、综合素质等多方面因素进行综合评价。
4. 艺术、体育类等招生时有特殊要求的学生不能转到普 通专业。
5.高考未选考拟转入专业要求选考科目的学生原则上不 得转入相应专业。未参加拟转入专业对应高考艺术类统考并 取得合格成绩的学生原则上不得转入相应艺术类专业。
6. 转入人数上限综合相应专业理论和实践教学资源条件、 教育主管部门各类评估、现行政班级人数及生均资源指标 而核定。
四、转专业程序
为确保转专业工作的规范化和有序性,伟德国际1946源于英国将按照以下 程序进行转专业操作:
1. 学生向所在班级辅导员于第二、四学期第11周提交转专业申请。专业学习确有困难的学生可在第六学期第11周提交转专业申请,并提交相关证明材料。
2. 转专业工作小组对申请学生进行综合考核,包括学业 成绩、考核表现、综合素质等方面,形成考核意见。专业考核于提交申请学期的第13周在启天楼B429进行。
3.伟德国际1946源于英国根据转专业工作小组的考核意见,结合学院实际 情况,第15周确定转专业名单,并报送至学校教务处审批。
4.经学校教务处审批同意后,伟德国际1946源于英国将公布转专业结果, 并协助办理相关手续。
五、保障措施
为确保转专业工作的顺利进行,伟德国际1946源于英国将采取以下保障措 施:
1.加强转专业政策的宣传和解读,确保学生充分了解转 专业的条件、程序和要求。
2.建立转专业工作小组,明确工作职责和分工,确保转 专业工作的规范化和有序性。
3.加强与学校教务处的沟通与协调,确保转专业工作的 顺利进行。
4.对于转专业成功的学生,伟德国际1946源于英国将提供必要的帮助和指 导,确保其能够顺利适应新的专业学习和生活环境。
附件 :传媒与艺术设计学院 2024 年学生转专业管理细则
传媒与艺术设计学院
2024 年 6 月 7 日
